——对寿光洪灾质疑的否定之否定
笔者在寿光洪灾原因探讨之一中指出,央视记者在《回应寿光洪灾四大质疑》的文章中,准确地指出了造成寿光洪灾的直接原因是“漫堤决口”。而“漫堤决口”导致了群众的被迫转移。但是,央视记者却错误地把“漫堤决口”的原因归于降雨,将寿光洪灾归为台风降雨造成的天灾。
分析寿光市人民政府防汛抗旱指挥部办公室2018年8月19日发布的《寿汛旱办电(2018)41号》特急传真电报中,只是提到“请镇街区提前做好抢险和人员转移准备”,而不是通知相关村庄人员的撤离,在具体某一时刻的有组织的撤离。基层村党支部书记的通知,也只是向村民传达的是强降雨情况,而不是上游水库加大泄洪流量可能引起下游弥河的寿光河段发生漫堤决口,村民需要事前转移到安全地带的信息。可见,寿光市人民政府防汛抗旱指挥部通知不及时、不到位,基层村党支部书记的通知也不及时、不到位。这就是对第一质疑的否定之否定。
国内外各媒体的报道,都说弥河上游三座水库泄洪。至于具体到哪三座水库,有说是黑虎山、冶原和嵩山这三座水库;有说是冶原、黑虎山和淌水崖这三座水库。到底是弥河上游泄洪的是三座水库?还是四座水库?还是五座水库?五座水库最大的泄洪流量多大?特别是冶原、黑虎山和嵩山三座水库最大的泄洪流量多大?
四、关于第三问:是否需要三座水库同时泄洪?
接下来就谈谈央视记者文章中的第三问:是否需要三座水库同时泄洪?
现将央视记者文章中对第三问的回答摘录如下:
“2018年8月19日,寿光市人民政府防汛抗旱指挥部办公室,签发级别为特急电报明确指出‘上游冶源水库、淌水崖水库、黑虎山水库接近或超过汛末蓄水位,合计出库流量可达1700立方米/秒,水库泄洪持续了两天两夜’。三座水库同时泄洪遭到了网友的质疑,当初为什么要采取这样的措施呢?
山东省潍坊市水利局副局长赵清松:三座水库放水的起始时间差不多,但放水的流量有差别,举一个例子说,黑虎山水库,8月19日晚上的19点10分,洪峰入库,洪峰的流量是1780立方每秒,水位上得非常快,也上得非常高,曾一度达到汛末蓄水位以上4.7米,非常危险,必须泄洪,否则将会影响大坝的安全,对下游的群众是极不负责任的。”(摘录完)
前面已经提到寿光市人民政府防汛抗旱指挥部办公室在2018年8月19日发布的《关于弥河上游水库加大流量泄洪的预备通知》(寿汛旱办电(2018)41号):“目前,台风降雨已致弥河流域上游冶原水库、淌水崖水库、黑虎山水库接近或超过汛末蓄水位,潍坊市防办计划加大三大水库泄洪流量,合计出库流量1700立方米/秒。洪峰到达寿光市时间在凌晨1时30分左右。请镇街区提前做好抢险和人员转移准备,确保不出现人员伤亡。”
在这个文件中提到,台风降雨已导致弥河流域上游冶原水库、淌水崖水库与黑虎山水库接近或超过汛末蓄水位,潍坊市防办计划加大三大水库泄洪流量,合计出库流量1700立方米/秒。内容与央视记者文章中所引用的前半句相符,但是寿光市人民政府防汛抗旱指挥部办公室的文件中并没有后半句“水库泄洪持续了两天两夜”的内容。
央视记者所引用的“水库泄洪持续了两天两夜”这一句,肯定不是来自特急电报的原文,因为这里有明显的语法错误。8月19日发出的通知最多只可能预计“水库泄洪将持续两天两夜”,而不可能是“水库泄洪已经持续了两天两夜”。在当时的情况下,潍坊市人民政府防汛抗旱指挥部没有必要,也根本没有能力预计“水库泄洪将持续两天两夜”。央视记者所引用的寿光市人民政府防汛抗旱指挥部办公室的文件,半是半非。
在《关于弥河上游水库加大流量泄洪的预备通知》(寿汛旱办电(2018)41号)中提到的弥河流域上游泄洪的三座水库是
冶原水库、
淌水崖水库和
黑虎山水库。
而在寿光市人民政府防汛抗旱指挥部办公室在2018年8月19日早些时候发布的《关于弥河上游水库加大流量泄洪的紧急通知》(寿汛旱办电(2018)28号)中提到的弥河流域上游泄洪的三座水库是
黑虎山水库、
冶原水库和
嵩山水库。
虽然中外各媒体在报道中都说是三座水库泄洪,但是具体到哪三座水库泄洪,有说黑虎山、冶原和嵩山这三座水库的,也有说冶原、淌水崖和黑虎山那三座水库的。没有人注意到其中的区别。黑虎山水库和冶原水库在两个文件中均出现,而淌水崖水库和嵩山水库分别只在一个文件中出现。可见,寿光市人民政府防汛抗旱指挥部办公室文件中提到的弥河上游泄洪的水库就不是三座,而是四座,即冶原水库、黑虎山、嵩山和淌水崖共四座水库。潍坊市防办计划加大冶原、淌水崖和黑虎山三座水库泄洪流量,合计出库流量1700立方米/秒。这里就缺少了嵩山水库的泄洪流量。那么,增加嵩山水库的洪流量后,合计泄洪流量又是多大呢?
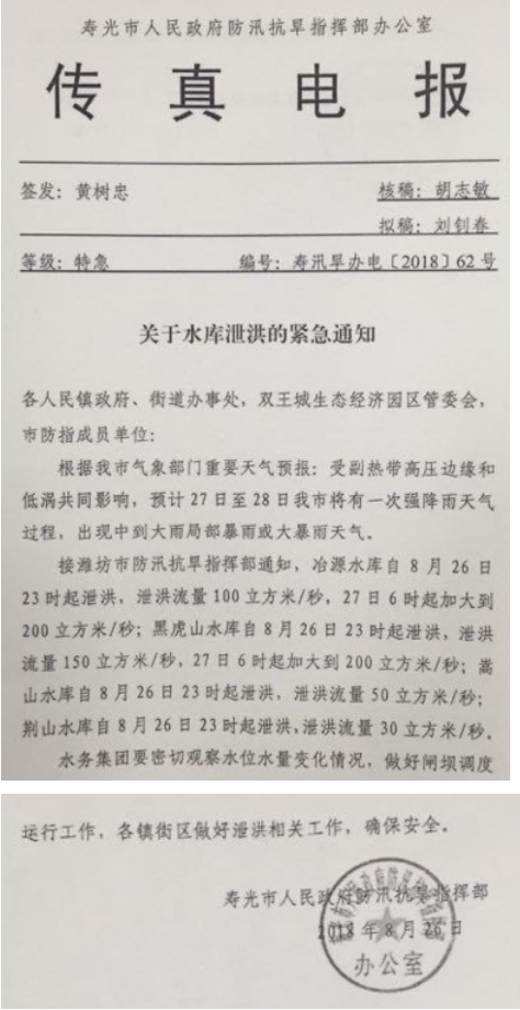
下面再来看寿光市人民政府防汛抗旱指挥部办公室于2018年8月26日发布的《关于水库泄洪的紧急通知》(寿汛旱办电(2018)62号)。全文如下:
寿光市人民政府防汛抗旱指挥部办公室
签发:黄树忠 核稿:胡志敏 拟稿:刘钊春
等级:特急 编号:寿汛旱办电(2018)62号
关于水库泄洪的紧急通知
各人民镇政府、街道办事处,双王城生态经济园区管委会,市防指成员单位:
根据我市气象部门重要天气预报:受副热带高压边缘和低涡共同影响,预计27日至28日我市将有一次强降雨天气过程,出现中到大雨局部暴雨或大暴兩天气。
接潍坊市防汛抗旱指挥部通知,冶源水库自8月26日23时起泄洪,泄洪流量100立方米/秒,27日6时起加大到200立方米/秒;黑虎山水库自8月26日23时起洪,泄洪流量150立方米/秒,27日6时起加大到200立方米/秒:嵩山水库自8月26日23时起泄洪,泄洪流量50立方米/秒;荆山水库自8月26曰23时起泄洪,泄洪流量30立方米/秒。
水务集团要密切观察水位水量变化情况,做好闸坝调度运行工作,各镇街区做好泄洪相关工作,确保安全。
寿光市防汛抗旱指挥部
2018年8月26日

在寿光市人民政府防汛抗旱指挥部办公室2018年8月26日发布的《关于水库泄洪的紧急通知》(寿汛旱办电(2018)62号)中提到泄洪的是四座水库:
冶源水库、
黑虎山水库、
嵩山水库和
荆山水库。
这样,寿光市人民政府防汛抗旱指挥部办公室文件中提到过的寿光市上游需要泄洪的水库不是三座,而是四座。但这里所指的四座水库,与上面提到过的四座水库又略有差别。8月26日的文件中增加了荆山水库,却少了淌水崖水库。因此,寿光市人民政府防汛抗旱指挥部办公室文件中提到过弥河流域上游泄洪的水库不是三座,也不是四座,至少是五座,分别是:
冶源水库、
黑虎山水库、
嵩山水库、
淌水崖水库和
荆山水库。
在这五座水库中,冶源水库最大,总库容1.67亿立方米;嵩山水库和黑虎山水库的总库容相差不大,黑虎山水库总库容5646万立方米,嵩山水库总库容5500万立方米;荆山水库的总库容1210万立方米;淌水崖水库总库容最小,总库容为600万立方米。但是淌水崖水库的最大泄水量可以达到670立方米/秒。
中华人民共和国成立后,一共在弥河流域建造一座大型水库,两座中型水库,116座小型水库,塘坝408座。按中国水库分级,冶源水库为大型水库,黑虎山与嵩山水库为中型水库。冶源水库作为大型水库控制弥河干流上游,黑虎山与嵩山水库作为中型水库控制弥河两条主要支流石河与五井石河。
2018年8月19日晚,潍坊市防汛抗旱指挥部预计冶原、淌水崖和黑虎山三座水库合计泄洪流量达1700立方米/秒。那么加上嵩山和荆山这两座水库的泄洪流量,五座水库真实的泄洪流量又是多大呢?为什么要隐瞒这两座水库的泄洪流量不报?特别是嵩山水库的泄洪流量是多大?冶原、黑虎山、嵩山和淌水崖四座水库的合计泄洪流量是多大呢?
也许有人会说,当时嵩山和荆山这两座水库是紧闭闸门,没有泄洪。但事实不是这样。8月19日晚7点29分,寿光市广播电视台官方微博发出了寿光市委、市政府办公室“关于做好防雨防灾紧急工作的通知”,称上游冶源水库、黑虎山水库、嵩山水库同时泄洪,加上区间来水,弥河泄洪流量预计超过800立方米/秒。可见嵩山水库此时还在泄洪之中。而且可以看到,对寿光市有重大影响的是冶源、黑虎山和嵩山这三座水库的泄洪。淌水崖水库的泄洪对寿光市的没有任何直接影响。
未公开报道的嵩山和荆山这两座水库的泄洪流量,特别是中型水库嵩山水库的泄洪流量,很可能就是压垮骆驼的最后一根稻草。在这里需要特别指出的是,冶源、黑虎山等水库的上游还有诸多的小水库和塘坝。所以,实际上同时泄洪的是比五座还要多许多的水库和塘坝,只是这些小水库和塘坝的泄洪流量先进入大水库后,再经大水库泄洪后进入弥河下游河段。比如淌水崖水库就是经冶源水库后进入弥河下游河段的。
央视记者自称为了求证事实,利用无人机沿着弥河寿光段上游进行了飞行观察。那么,央视记者应该通过无人机的飞行观察知道,影响弥河寿光河段上游的水库不是冶原、淌水崖和黑虎山这三座水库,特别是淌水崖水库泄洪对寿光没有影响。对寿光有直接影响的主要是冶源、黑虎山和嵩山这三座水库!央视记者也应该知道,冶源、黑虎山和嵩山这三座水库泄洪流量,大于冶源、黑虎山和淌水崖的泄洪流量!这一点,小学生也知道的。嵩山水库是中型水库,淌水崖水库是小型水库,而且淌水崖水库又在冶源水库的上游,淌水崖水库的泄洪要先经过冶源水库然后才能下泄。
根据《农民日报》记者李竟涵撰写的《寿光大水三问》(2018年8月27日)的文章中指出:“据潍坊市8月23日召开的新闻发布会可知,当晚三座水库的洪峰泄出量为1780立方米/秒。对水量增加之快,营里镇党委副书记陈建君记忆犹新:‘19日早晨8点预警的洪峰流量还是350立方米/秒,下午5点变成了850立方米/秒,晚上9点就已经涨到了1780立方米/秒。’这也让撤离的村民根本来不及携带太多东西,更来不及抢救庄稼和大棚。”
在《关于弥河上游水库加大流量泄洪的预备通知》(寿汛旱办电(2018)41号)中提到冶原、淌水崖和黑虎山三座水库合计出库流量1700立方米/秒。而冶原、淌水崖和黑虎山三座水库的实际泄洪量为1780立方米/秒。陈建君的回忆也证实了,村民的转移不是有计划的、主动的转移,而是在生命受到威胁情况下的仓促逃命。
目前可以了解到的是:总库容最大的冶原水库的最大泄洪流量为700立方米/秒(冶源水库管理局副局长马军波提供的数据),总库容名列第二的黑虎山水库的最大泄洪流量为900多立方米/秒(黑虎山水库管理局局长孙明光)。
但是根据潍坊日报2018年8月22日发表的《惊心动魄两小时 平安撤离12449人》一文:“黑虎山水库,从晚6时开始,以每秒200、300……960、1160立方米的速度不断加大泄洪量,水势如墙倒,瞬间冲垮了沿河2000多米大坝,冲进了位于低洼处的工业园。”可见黑虎山水库的最大泄洪流量不是孙明光局长提供的900多立方米/秒,而是1160立方米/秒。
冶原水库和黑虎山水库两者的最大可能泄洪流量为1860立方米/秒。那么从数字中可以看出,淌水崖水库的泄洪流量对寿光的影响为零。
在《关于弥河上游水库加大流量泄洪的预备通知》(寿汛旱办电(2018)41号)中提到冶原、淌水崖和黑虎山三座水库合计出库流量1700立方米/秒,实际上是预计了冶原和黑虎山两座水库的总泄洪流量,而不是三座水库的总泄洪流量。
请问,与黑虎山水库总库容量相仿的嵩山水库的最大泄洪流量是多大?冶原、黑虎山和嵩山这三座水库的最大泄洪流量是多大?这是第三问的核心。
寿光市人民政府防汛抗旱指挥部办公室于2018年8月19日在《关于弥河上游水库加大流量泄洪的紧急通知》(寿汛旱办电(2018)28号)将黑虎山、冶原和嵩山三座水库的泄洪流量分配得很清楚,黑虎山水库加大泄洪流量至100立方米/秒,冶原水库加大泄洪流量至200立方米/秒,嵩山水库的泄洪流量为20立方米/秒,三座水库一共泄洪320立方米/秒。并且有确定的时间,每个水库增加泄洪量的时间有个时间差,为一个小时。
同样,寿光市人民政府防汛抗旱指挥部办公室于2018年8月26日的《关于水库泄洪的紧急通知》(寿汛旱办电(2018)62号)中,也将冶源、黑虎山、嵩山和荆山四座水库的泄洪流量也分配得很清楚。冶源水库自8月26日23时起泄洪,泄洪流量100立方米/秒,27日6时起加大到200立方米/秒;黑虎山水库自8月26日23时起洪,泄洪流量150立方米/秒,27日6时起加大到200立方米/秒:嵩山水库自8月26日23时起泄洪,泄洪流量50立方米/秒;荆山水库自8月26曰23时起泄洪,泄洪流量30立方米/秒。冶源水库和黑虎山水库的泄洪流量还是分步加大的。
唯独在8月19日的《关于弥河上游水库加大流量泄洪的预备通知》(寿汛旱办电(2018)41号)中,却没有给出冶原、淌水崖和黑虎山三座水库的具体泄洪流量分配,只是给出三座水库的总泄洪流量1700立方米/秒,也没有给出时间。寿汛旱办电文件的格式出现了很大的变化。当文件格式发生变化,就说明特殊的情况发生了。如果变化了的文件格式在事情发生之后又变回原来的样子,就说明发生了出乎意料的特殊情况。可以推测,潍坊市防办预计冶原水库、淌水崖水库和黑虎山水库三座水库的总泄洪流量为1700立方米/秒,已经接近了一个门槛值,一个技术上不能超越的值,但当时公布的1700立方米/秒还没有超过这个门槛值。
这里提及的冶原、黑虎山和淌水崖三座水库,一座是大型水库,一座是中型水库,一座是小型水库。而寿光市人民政府防汛抗旱指挥部办公室于2018年8月19日《关于弥河上游水库加大流量泄洪的紧急通知》(寿汛旱办电(2018)28号)提及的是冶原、黑虎山和嵩山三座水库,一座是大型水库,两座是中型水库。
8月19日的《关于弥河上游水库加大流量泄洪的预备通知》(寿汛旱办电(2018)41号)是用淌水崖水库取代了嵩山水库,用一座小型水库取代了中型水库,而保持了水库座数为三座而没有变化。按照一般的规律,在降雨条件下和水库蓄泄水相似的条件下,中型水库的泄洪量大于小型水库。如果寿汛旱办电(2018)41号文件中依然保持原先的冶原、黑虎山和嵩山三座水库,一座大型水库和两座中型水库,那么这三座水库的总泄洪量就极有可能超过上面指出的那个门槛值。如果三座水库总泄洪量超过了技术上规定的门槛值,那么本次水库泄洪所造成的灾难性后果,就必须由水库管理单位甚至是由指挥本次水库泄洪调度的潍坊市人民政府防汛抗旱指挥部来承担,民众可以得到全额补偿。
不知道是出于什么考虑,是地方政府不愿意承担政治责任,还是地方政府财政资金缺乏,还是地方政府负责人或者技术负责人怕丢乌纱帽,所以他们不愿意公开发布超过那个门槛值的冶原、黑虎山和嵩山三座水库总泄洪量。取而代之,是用一个小型水库来取代冶原、黑虎山和嵩山三座水库中的某一座。冶原水库是弥河上唯一的大型水库,又在干流上,很难取代。只能在黑虎山和嵩山水库这两座中型水库中取一座,因为这两座水库都在支流上。黑虎山水库的最大泄洪量高达1160立方米/秒,是大家关注的焦点。所以选用一座小型水库取代嵩山水库。这样,冶原、黑虎山和淌水崖三座水库的总泄洪量就不会超过那个门槛值。
淌水崖水库位于冶原水库上游,对冶原水库的入库流量有影响,而对冶原水库下游的弥河河道没有直接影响。事后证明,这个措施的效果很好,寿光市受灾的大部分百姓,基层领导干部,中外媒体的记者、编辑,都没有看到其中细节的不同。因为人们的眼光往往注意在大的方面,而不在细节。
在这种情况下,潍坊市人民政府防汛抗旱指挥部就不能公布三座水库泄洪流量的具体分配,也不能给出泄洪流量达到1700立方米/秒的具体时间。因为那样做,很容易让“狸猫换太子”的把戏穿帮的。所以只简单地给出了这个三座水库的总泄洪量1700立方米/秒这一个数字。
当寿光市人民政府防汛抗旱指挥部办公室发布冶原、淌水崖和黑虎山三座水库的总泄洪流量为1700立方米/秒这个消息时,上游冶原、黑虎山和嵩山这三座水库的总泄洪流量已经远远超过了1700立方米/秒。
潍坊市人民政府防汛抗旱指挥部和寿光市人民政府防汛抗旱指挥部在8月19日的通知中,隐瞒了嵩山水库的泄洪流量。根据一位名为教育局王敏科长的网民提供的信息,当时弥河上游的泄洪时流量达到2000立方米/秒以上。根据一位名为最爱曼联777的网民提供的信息,泄洪时流量达到2250立方米/秒。
根据农民日报记者李竟涵提供的数据,位于寿光东部的弥河寒桥拦河闸工程的设计流量为2000立方米/秒。根据这个数据可以推测,当弥河下游的流量超过2000立方米/秒时,弥河下游的堤坝所面临的的溃堤风险将大大增加。但是,寿光市人民政府防汛抗旱指挥部办公室提到的冶原、淌水崖和黑虎山三座水库的最大水库泄洪流量为1700立方米/秒,其实只是冶原和黑虎山两座水库的总泄洪量,起码还缺少嵩山水库的泄洪流量。
现在对第一问“泄洪是否通知不及时、不到位? ”做一些补充。寿光市人民政府防汛抗旱指挥部办公室2018年8月19日发布的《寿汛旱办电(2018)41号》特急传真电报中提到的“台风降雨已致弥河流域上游冶原水库、淌水崖水库、黑虎山水库接近或超过汛末蓄水位,潍坊市防办计划加大三大水库泄洪流量,合计出库流量1700立方米/秒。洪峰到达寿光市时间在凌晨1时30分左右”,用一个对下游寿光没有直接影响的小型水库——淌水崖水库,取代了嵩山水库。合计出库流量1700立方米/秒只是冶原和黑虎山这两座水库的总泄洪流量。这个文件故意向寿光民众提供了虚假信息,使得基层领导和广大民众放松了灾难即将到来的意识,导致基层干部和广大民众的决策迟疑和决策错误。
这样就可以理解,为什么潍坊市防汛抗旱指挥部不是公布弥河上游冶原、黑虎山和嵩山三座水库的总泄洪流量,因为这三座水库的总泄洪流量XXXX立方米/秒已经超出了弥河下游河道的通过能力。而冶原和黑虎山两座水库,加上淌水崖共三座水库的总泄洪流量为1700立方米/秒,尚小于弥河下游河道的通过能力。如果真实公布冶原、黑虎山和嵩山三座水库的总泄洪流量,就会把水库联合调度出现错误的事实摆在了阳光底下。
小结一下:寿光市人民政府防汛抗旱指挥部办公室文件中提及影响寿光市弥河上游有五座水库同时泄洪,不是三座水库同时泄洪。冶原、淌水崖和黑虎山三座水库的实际泄洪流量达1780立方米/秒,大于预计的1700立方米/秒。冶原水库的实际最大泄洪流量为700立方米/秒,黑虎山水库的实际最大泄洪流量为1160立方米/秒,冶原和黑虎山水库两者的最大可能泄洪流量为1860立方米/秒。淌水崖水库下泄流量对寿光没有直接影响。
冶源、黑虎山和嵩山三座水库的总泄洪流量超过了门槛值。潍坊市人民政府防汛抗旱指挥部和寿光市人民政府防汛抗旱指挥部在8月19日的通知(寿汛旱办电(2018)41号)中,用淌水崖水库替代了嵩山水库,保持了三座水库的座数不变,隐瞒了中型水库嵩山水库的泄洪流量。此三座水库非彼三座水库,中外媒体全部上当受骗,包括央视记者。但是这还不是最重要的。潍坊市人民政府防汛抗旱指挥部和寿光市人民政府防汛抗旱指挥部向社会提供了虚假信息,导致“漫堤决口,导致群众被迫转移、村庄农田被淹、蔬菜大棚坍塌、养殖场冲毁”。这是造成寿光洪灾的关键。
这不是人祸,难道是天灾吗?
***议报首发,转载请注明出处***
发表日期:2018.09.12
